2022年12月20日,湖南省住建厅和省交通运输厅联合发布关于印发《深化建设工程企业资质管理改革促进建筑业高质量发展的十条措施》的通知,本文件自发布之日开始执行。
企业申请公路工程或市政公用工程总承包资质的,市政道路(桥梁、隧道)业绩与公路工程业绩互认。
近三年在湘承揽工程合同额达到3亿元以上的施工总承包特级企业在湘设立全资子公司的,该全资子公司可直接申请省级权限内相应最高等级资质。
除三年内发生过较大以上安全事故或两起以上一般安全事故的企业外,具有建筑工程(市政公用工程、公路工程)施工总承包特级、一级资质且近三年相应类别增值税均达到1000万元以上的企业,可按告知承诺制申请该类别省级权限内相应最高等级专业承包资质。
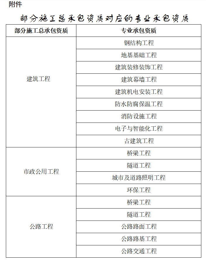
部分施工总承包资质对应专业承包资质见附件:

工程设计甲级企业申请相应类别施工总承包二级资质和施工总承包一级企业申请相应类别工程设计乙级资质的,工程总承包项目可作为申请施工总承包二级或工程设计乙级资质的代表业绩。
工程总承包项目中的专业技术人员从事施工或设计的,其工作经历可计入设计或施工工作年限。
开发人脸识别功能,实现人证合一。企业可聘用已办理退休手续但不超过65岁的注册建造师用于申请资质,退休人员不超过注册人员总数的三分之一,企业提供聘用合同、退休证明和工资银行流水证明材料。
专业技术人员因事业单位改制改革等原因保留事业编制,实际在该事业单位下属企业工作,且其社会保险由该事业单位缴纳的,一般不认定为“挂证”行为,可作为有效人员予以认定。

关于印发《深化建设工程企业资质管理改革促进建筑业高质量发展的十条措施》的通知
湘建法〔2022〕253号
各市州住房城乡建设局、交通运输局,有关企业:
现将《深化建设工程企业资质管理改革促进建筑业高质量发展的十条措施》印发给你们,请认真抓好贯彻落实。
湖南省住房和城乡建设厅 湖南省交通运输厅
2022年12月13日
深化建设工程企业资质管理改革促进建筑业高质量发展的十条措施为深入学习贯彻党的二十大精神,坚决落实党中央、国务院关于稳住经济大盘的决策部署及省委省政府工作要求,持续深化建设工程企业资质“放管服”改革,进一步优化营商环境,促进建筑业高质量发展,制定如下措施。
一、实施“综合”、“特级”企业培育工程。根据近三年增值税缴纳情况,从省内有意愿且基本符合综合资质申请条件的工程设计甲级企业和有意愿且基本符合特级资质申请条件的施工总承包一级企业中选取若干企业作为“综合”、“特级”培育企业。建立设计综合企业、施工总承包特级企业和“综合”、“特级”培育企业的厅级领导联点机制,组建专家服务团队,搭建资质交流平台,提供业务咨询服务。
鼓励设计综合企业、施工总承包特级企业和“综合”、“特级”培育企业单独或联合省外优势企业依法参与公路水运、轨道交通、机场设施、水利枢纽、综合管廊等方面的大型项目建设,支持“综合”、“特级”企业培育对象参与各类试点及创优评奖。
二、推行相近资质互通互认。企业申请公路工程或市政公用工程总承包资质的,市政道路(桥梁、隧道)业绩与公路工程业绩互认。具有市政公用工程施工总承包特级、一级企业申请公路工程施工总承包二级资质和具有公路工程施工总承包特级、一级企业申请市政公用工程施工总承包二级资质的,职称人员、技术工人可由企业承诺真实性。
三、支持特级企业在湘设子公司。近三年在湘承揽工程合同额达到3亿元以上的施工总承包特级企业在湘设立全资子公司的,该全资子公司可直接申请省级权限内相应最高等级资质。申请施工专业承包一级资质的,母公司业绩可作为代表工程业绩;申请施工总承包、专业承包二级资质的,职称人员、技术工人可由企业承诺真实性。
四、支持总承包企业取得专业承包资质。除三年内发生过较大以上安全事故或两起以上一般安全事故的企业外,具有建筑工程(市政公用工程、公路工程)施工总承包特级、一级资质且近三年相应类别增值税均达到1000万元以上的企业,可按告知承诺制申请该类别省级权限内相应最高等级专业承包资质。(部分施工总承包资质对应专业承包资质见附件)
五、放宽资质申请起步级别限制。企业资产、技术负责人工作经历、专业职称或执业资格满足《建筑业企业资质标准》(建市〔2014〕159号)相应类别二级资质标准要求,同时技术负责人(注册建造师)业绩和注册建造师、职称人员、技术工人、技术装备满足相应类别三级资质标准要求的,可按新申请或增项方式直接申请施工总承包、专业承包二级资质。
六、支持施工和设计企业相向申请资质。工程设计甲级企业申请相应类别施工总承包二级资质和施工总承包一级企业申请相应类别工程设计乙级资质的,工程总承包项目可作为申请施工总承包二级或工程设计乙级资质的代表业绩。工程总承包项目中的专业技术人员从事施工或设计的,其工作经历可计入设计或施工工作年限。
七、完善工程业绩认定方式。统筹开展线上线下业绩核查,充分利用“建筑市场监管公共服务平台”及“湖南省公路建设市场信用信息管理系统”等行业服务平台核查业绩,平台无法查询的业绩或技术指标纳入线下核查。优化线下核查方式,招投标、税务等官方网站可核查真实性的,不再发函核查。企业隐瞒真实情况或提供虚假业绩申请资质的,由资质许可机关按资质管理规定予以处罚。
鼓励建筑业企业创建高品质绿色建造项目,良好级以上高品质绿色建造项目可按建筑面积1.3倍计算代表业绩。境外工程经驻外使领馆商务部门出具真实性证明后,可作为申请资质代表工程业绩,不再开展业绩核查,不考核是否超越资质承包工程范围。
八、加强人员真实性核验。开发人脸识别功能,实现人证合一。企业可聘用已办理退休手续但不超过65岁的注册建造师用于申请资质,退休人员不超过注册人员总数的三分之一,企业提供聘用合同、退休证明和工资银行流水证明材料。
专业技术人员因事业单位改制改革等原因保留事业编制,实际在该事业单位下属企业工作,且其社会保险由该事业单位缴纳的,一般不认定为“挂证”行为,可作为有效人员予以认定。
企业隐瞒真实情况、盗用人员信息或提供虚假人员证件申请资质的,由资质许可机关按资质管理规定予以处罚。
九、加强资质变更管理。企业申请更名或变更法定代表人的,注册人员应当达到该类别最低等级资质标准要求。企业申请资质重组、合并、分立的,人员应达到该类别最低等级资质标准要求。省内企业资质重组、合并、分立或工商注册地变更至省外的,经市级住房城乡建设部门提出书面报告,由省级住房城乡建设部门办理资质变更手续。
企业通过支持政策取得的各类资质不得重组、合并、分立,也不能变更至省外。对倒卖、出租、出借或其他非法转让资质证书的行为,依法从严从重予以处罚。
十、优化资质审批服务。优化资质审批系统,推动企业资质审批事项线上办理,推行企业资质“电子证照”,实现企业资质审批“一网通办”。加快推进人员身份、学历、社保、营业执照、执业注册等数据实现系统共享,逐步推行智慧审批。精简申请材料,能够通过信息共享获取的信息,不再要求企业提供相关证明材料。压缩审批时间,扩大即办件类别,提高审批效率。积极回应企业关切,不断提升资质审批服务水平。

本文件自发布之日开始执行。住房城乡建设部对资质管理有新规定的,从其规定。
附件:部分施工总承包资质对应的专业承包资质